咨询电话:18920925835
首页
销售产品
技术资料
服务
代理品牌
关于我们
联系我们
导航:
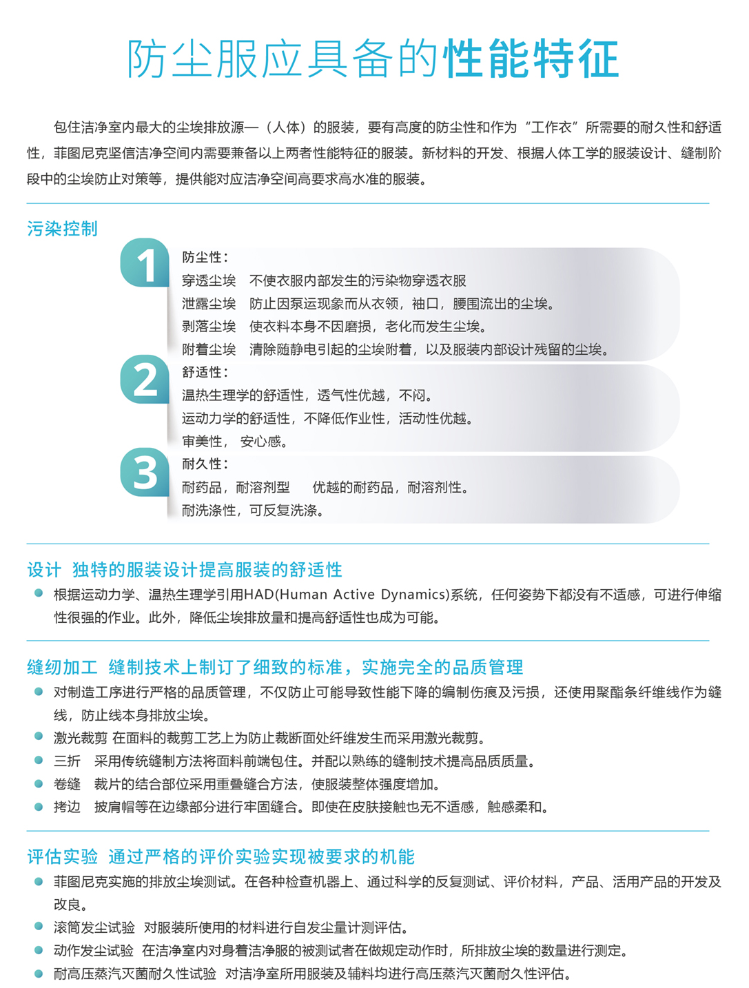
抗静电无尘服说明
销售产品类别
洁静内衣
连帽洁净内衣
翻领分体洁净服
连帽分体洁净服
立领分体洁净服
披肩帽连体洁净服
套头连体洁净服
洁净帽系列
洁净鞋系列
洁净高温灭菌防护眼镜
灭菌手套
洁净配件
工作服
白大褂
无菌防尘服特性说明
无菌防尘服面料说明
无菌防尘服尺寸说明
返回首页
特色产品
抗静电、耐高温无菌服
订阅产品信息
订阅
详细说明
《
面料说明
尺寸说明
搜 索
购物车
件
合计:
工程服务
实验室试验台
销售品牌产品
Fortunke
SMC
FESTO 费斯托
Siemens 西门子
Fujikin 富士金
CHELIC气立可
富士低压电器
Agilent安捷伦